Language: 簡體中文 English
會員服務
首頁 數據中心

【人民日報客戶端】中國的能源轉型

2024-08-30新聞來源:人民日報 中華人民共和國國務院新聞辦公室

目 錄

前 言

一、新時代中國能源轉型之路

(一)能源轉型是必由之路

(二)堅定不移加快能源轉型

(三)中國能源轉型發展取得顯著成就

二、厚植能源綠 色消費的底色

(一)強化節能降碳製度約束

(二)推動重點領域節能提效

(三)培育綠色能源消費新模式

三、加快構建能源供給新體係

(一)推動非化石能源高質量發展

(二)促進傳統能源和新能源協同發展

(三)提升能源係統韌性

四、大力發展能源新質生產力

(一)健全能源科技創新體係

(二)加快能源轉型科技創新

(三)打造能源產業升級新增長點

五、推進能源治理現代化

(一)構建公平開放、有效競爭的能源市場

(二)加強政府引導和服務

(三)加強能源轉型法治保障

六、助力構建人類命運共同體

(一)中國為全球綠色發展提供新動能

(二)推動共建“一帶一路”綠色能源合作

(三)共同促進全球能源可持續發展

結束語

前 言

能源是人類賴以生存和發展的重要物質基礎,能源低碳發展關乎人類未來。工業革命以來,化石能源大規模開發利用有力推動了人類文明進步,但也產生資源枯竭、氣候變化、地緣政治衝突等問題。加快能源轉型發展,實現能源永續利用,持續增進民生福祉,為世界經濟提供不竭動力,已成為各國共識。

新中國成立75年來,能源事業加快發展,中國已成為世界上最大的能源生產國和消費國。黨的十八大以來,中國能源進入高質量發展新階段。2014年,習近平總書記提出推動能源消費革命、供給革命、技術革命、體製革命和全方位加強國際合作的“四個革命、一個合作”能源安全新戰略,為新時代能源發展指明了前進方向、提供了根本遵循。在能源安全新戰略指引下,中國走出了一條符合國情、順應全球發展大勢、適應時代要求的能源轉型之路。

中國的能源轉型,立足於高質量發展,加快構建清潔低碳、安全高效的新型能源體係,為經濟社會發展提供堅強的能源保障,不斷滿足人民日益增長的美好生活需要。

中國的能源轉型,著眼於生態文明建設,加快形成節約高效、綠色普惠的能源消費新模式,協同推進降碳減汙擴綠增長,推動實現人與自然和諧共生。

中國的能源轉型,服務於構建人類命運共同體,持續深化綠色能源國際合作,積極做全球能源轉型的推動者,攜手各國共建可持續能源的未來。中國尊重發展中國家自主選擇符合國情的轉型路徑,以公平、公正、有序方式推進能源轉型。

為全麵介紹十年來中國能源轉型取得的曆史性成就,分享中國能源轉型的實踐做法,發布本白皮書。

一、新時代中國能源轉型之路

當今世界,新一輪科技革命和產業變革深入推進,綠色低碳、數智化、可持續發展成為時代主題。各國經濟發展階段、資源稟賦不同,如何統籌能源安全穩定供應和綠色低碳轉型既是共同的目標,也是麵臨的難題。中國提出能源安全新戰略,推動能源轉型取得顯著成效,回答了世界之問、時代之問,展現了中國之治、大國擔當。

(一)能源轉型是必由之路

能源的開發利用,是人與自然互動的重要方麵。縱觀人類社會發展史,人類文明的每一次重大進步,往往伴隨著能源開發利用方式的變革、主體能源的更替。

經過長期發展,中國建立了煤、油、氣、核、水、風、光等全麵發展的能源供給體係,為經濟社會持續快速發展提供澎湃動力。當前,中國開啟全麵建設社會主義現代化國家新征程,對能源高質量發展提出新要求。中國是世界上最大的發展中國家,但人均用能水平不高,工業化、城鎮化尚未完成,未來一段時間能源需求仍將增長;產業結構偏重、能源結構偏煤,資源環境約束長期存在。應對這些困難挑戰,根本要靠能源轉型。

中國的能源轉型,注重加快轉變能源發展方式、轉換能源發展動力,推動主體能源從化石能源向非化石能源更替,這是破解資源環境約束、實現碳達峰碳中和目標的迫切需要;是搶抓新一輪科技和產業變革機遇,加快培育新質生產力的迫切需要;是推動形成綠色生產方式和生活方式,實現經濟社會高質量發展的迫切需要;是主動擔當大國責任、推動構建人類命運共同體的迫切需要。中國推進能源轉型,不是別人讓我們做,而是我們自己要做;也不是能不能做,而是必須做。

(二)堅定不移加快能源轉型

中國順應全球能源發展大勢,堅定不移貫徹落實能源安全新戰略,著眼於促進人與自然和諧共生、開創人類文明新形態,推動能源發展方式逐步從資源依賴型向創新驅動型轉變,走出了一條符合中國國情、適應時代要求的能源轉型之路。中國的能源轉型,堅持以下理念原則:

——堅持人民至上。能源與人民生活息息相關。中國堅持以人民為中心的發展思想,持續提升全社會能源普遍服務水平,為更好滿足人民美好生活需要提供清潔可靠的用能保障,不斷增強人民群眾的獲得感、幸福感、安全感。

——堅持綠色低碳。既要綠水青山,也要金山銀山,能源轉型是關鍵。堅持走生態優先、綠色低碳的發展道路,著力促進人與自然和諧共生,把能源轉型作為經濟社會發展重要目標。把節約能源資源放在首位,實施全麵節約戰略,充分用好一克煤、一滴油、一度電,不斷提升能源利用效率。以綠色低碳為導向,大力實施可再生能源替代,加快構建以非化石能源為主體的能源供給體係。

——堅持立足國情。能源的飯碗必須端在自己手裏,立足國內增強能源自主保障能力。堅持先立後破、通盤謀劃,傳統能源逐步退出必須建立在新能源安全可靠替代的基礎上,加強能源產供儲銷體係建設,補足能源儲備調節短板,發揮化石能源兜底保障作用,有效應對能源安全風險挑戰。

——堅持創新引領。創新是打開能源轉型之門的“金鑰匙”。加快實施創新驅動發展戰略,加強關鍵核心技術攻關,加快能源技術、產業、商業模式創新,推動新能源技術及其關聯產業成為帶動產業升級的新增長點,培育壯大新質生產力。深化能源市場化改革,充分發揮市場在資源配置中的決定性作用,更好發揮政府作用,激發各類經營主體活力。

——堅持開放合作。推動可持續發展、應對氣候變化,是人類麵臨的共同挑戰。秉持人類命運共同體理念,擴大能源領域高水平對外開放,全方位加強能源國際合作,構建能源綠色低碳轉型共贏新模式。深度參與全球能源治理變革,推動建立公平公正、均衡普惠的全球能源治理體係。

(三)中國能源轉型發展取得顯著成就

十年來,在能源安全新戰略指引下,中國深入推進能源生產和消費方式變革,能源供給保障能力全麵提升,能源綠色低碳發展實現曆史性突破,有力保障了經濟社會高質量發展,更好滿足了人民日益增長的美好生活需要,有效支撐了美麗中國建設。

中國能源轉型推動清潔能源發展駛入快車道。2023年,清潔能源消費比重達到26.4%,較2013年提高10.9個百分點,煤炭消費比重累計下降12.1個百分點。發電總裝機容量達到29.2億千瓦,其中,清潔能源發電裝機容量達到17億千瓦,占發電裝機總量的58.2%。清潔能源發電量約3.8萬億千瓦時,占總發電量比重為39.7%,比2013年提高了15個百分點左右。十年來,新增清潔能源發電量占全社會用電增量一半以上,中國能源含“綠”量不斷提升。

中國能源轉型支撐經濟社會高質量發展。能源飯碗越端越牢,一次能源生產能力十年增長了35%,有力支撐了我國經濟平穩健康發展。十年來,能源領域固定資產投資累計約39萬億元,顯著拉動了上下遊產業鏈及相關產業的投資增長。一係列能源領域重大工程建成投產,建立起完備的能源裝備製造產業鏈,新能源、水電、核電、輸變電、新型儲能等領域技術創新加快,推動清潔能源產業成長為現代化產業體係的新支柱。

中國能源轉型保障人民美好生活需要。十年來,能源供需保持平衡,能源價格總體平穩,14億多人的能源安全得到有效保障。全國人均生活用電量從約500千瓦時增長到接近1000千瓦時,翻了一番,天然氣用戶達5.6億人,在世界銀行全球營商環境評價中“獲得電力”指標排名上升到第12位。能源產業全麵助推脫貧攻堅和鄉村振興。農村電網改造升級中央預算內總投資超千億元,帶動地方和企業加大資金投入,2015年曆史性解決全國無電人口用電問題。農村地區戶用光伏規模達到1.2億千瓦,涉及農戶超過550萬戶,每年可為農戶增收110億元,增加就業崗位約200萬個。不斷滿足群眾綠色用能需求,2023年底,北方地區清潔取暖率近80%,全國充電基礎設施從不到10萬台增加到近860萬台。

中國能源轉型與生態環境高水平保護協同推進。十年來,煤電平均供電煤耗降至303克標準煤/千瓦時,先進機組的二氧化硫、氮氧化物排放水平與天然氣發電機組限值相當。2013—2023年,單位國內生產總值能耗累計下降超過26%。持續推進成品油質量升級,成品油質量達到世界先進水平。全國燃煤鍋爐減少80%以上,京津冀及周邊地區、汾渭平原基本完成平原地區冬季取暖散煤替代。能源資源實現綠色集約化開發,綠色開發技術廣泛應用,礦山生態環境得到明顯改善。在沙漠、戈壁、荒漠及采煤沉陷區推廣“光伏+”生態修複新模式。PM2.5平均濃度累計下降54%,重汙染天數下降了83%,有效支撐了美麗中國建設。

中國能源轉型為全球能源轉型、共建清潔美麗世界作出重要貢獻。2023年中國能源轉型投資達6760億美元,是全球能源轉型投資最多的國家。十年來,中國向全球提供優質的清潔能源產品和服務,持續加大科技創新力度,不斷推動新能源技術快速迭代,有力促進全球風電、光伏成本大幅下降。中國持續擴大開放合作,與100多個國 家和地區開展綠色能源項目合作,核電、水電、新能源等一大批標誌性項目接連建成投產,2023年出口風電光伏產品助力其他國家減排二氧化碳約8.1億噸。中國新能源產業不僅豐富了全球供給,緩解了全球通脹壓力,也為全球應對氣候變化和綠色轉型作出了突出貢獻。

二、厚植能源綠色消費的底色

綠色是生態文明的底色。中國牢固樹立和踐行綠水青山就是金山銀山的理念,從人與自然和諧共生的高度謀劃發展方式轉型,著力轉變對能源資源的路徑依賴,推動經濟社會發展全麵綠色轉型。

(一)強化節能降碳製度約束

始終堅持節能優先方針,抑製不合理能源消費,在轉變資源利用方式、提高資源利用效率上下功夫。

用好能耗雙控指揮棒。實施能耗雙控是中國加快生態文明建設、推動高質量發展的重要製度性安排。中國適應經濟社會發展新形勢,將能耗強度下降作為約束性指標,並推動向碳排放雙控轉變。十年來,中國通過產業結構調整和優化升級,大力發展節能降碳技術和產業,全麵提高能源效率,能耗強度持續下降,累計節約能源消費約14億噸標準煤,減少二氧化碳排放約30億噸。

構建立體化節能管理體係。深入實施《中華人民共和國節約能源法》《中華人民共和國循環經濟促進法》等法律法規,建立完善固定資產投資項目節能審查、節能監察等製度體係,明確重點行業、重點企業節能管理要求,加強重點用能單位節能管理,實施能效“領跑者”製度,提升各主體節能提效內生動力。發揮稅收、金融等政策杠杆作用,引導全社會加大節能提效投入力度。

創新市場化節能方式。強化能效標準標識管理製度,不斷推動節能領域標準製修訂,以標準引領各環節各領域節能提效。截至2023年底,共計發布能耗限額、產品能效等國家標準335項,能效標識覆蓋5大用能領域44類用能產品。積極推進合同能源管理等市場化機製,推廣節能谘詢、診斷、設計、融資、改造、托管等“一站式”綜合服務模式,2023年節能服務產業總產值超過5000億元,比2013年翻了一番。

(二)推動重點領域節能提效

節能提效要啃“硬骨頭”。工業、建築、交通運輸、公共機構等作為全社會能源消耗的主體,是節能提效工作的“基本盤”。通過全麵實施節能標準、推廣先進能效產品、淘汰落後產能,重點領域能效水平持續提升。

深挖工業領域節能潛力。工業企業是節能提效的重中之重,持續推動工業領域淘汰落後產能和節能技術改造,積極推動生產工藝革新、流程再造和數字化智能化升級,組織重點企業提升用能精細化管理水平。十年來,規模以上工業單位增加值能耗累計下降超過36%,鋼鐵、電解鋁、水泥、玻璃等單位產品綜合能耗平均降幅達9%以上。(見專欄1)

推廣綠色節能建築。中國正處於全球規模最大的城鎮化進程中,為避免形成高碳鎖定效應,中國強化新建建築節能標準要求,穩步推進既有建築節能改造,加快發展超低能耗、近零能耗建築。截至2023年底,累計建成節能建築麵積達326.8億平方米,節能建築占城鎮既有建築麵積比例超過64%,較2013年提升了近30個百分點,累計建成超低能耗、近零能耗建築超過4370萬平方米。

全方位構建清潔高效的交通運輸體係。隨著經濟社會發展,物流、出行需求不斷增加,交通用能還將持續增長。中國加快發展多式聯運,提高鐵路、水路在綜合運輸中的承運比重。深入推進城市公共交通優先發展,構建完善綠色出行服務體係,在城市客運領域推廣應用新能源車輛。機動車排放標準與世界先進水平接軌,基本淘汰國三及以下排放標準汽車。運輸能耗強度不斷下降,2023年鐵路單位運輸工作量綜合能耗較2013年下降約19%。大力發展充電基礎設施網絡,完善加氫、加氣站點布局及服務設施。截至2023年底,累計建成充電基礎設施近860萬台,加氫站超過450座。(見專欄2)

建設節約型公共機構。製定《公共機構節能條例》,積極開展節約型機關、節約型公共機構創建活動,推廣采用合同能源管理方式實施節能技術改造,推動公共機構終端用能電氣化,倡導綠色辦公、綠色出行,優先采購綠色節能產品。截至2023年底,90%縣級及以上機關單位建成節約型機關,創建節約型公共機構示範單位5114家。2023年全國公共機構人均綜合能耗較2013年下降20.4%。

(三)培育綠色能源消費新模式

中國積極引導全社會優先使用綠色能源,大力弘揚勤儉節約的中華民族優秀傳統,推動生活方式和消費模式向簡約適度、綠色低碳、文明健康的方式轉變。

促進可再生能源消費。實施可再生能源電力消納責任權重製度,對各省(自治區、直轄市)行政區域設定年度可再生能源電力消納責任目標,並監測評價其完成情況。建立可再生能源綠色電力證書製度,將綠色電力證書作為用能單位消費綠色電力的唯一憑證和環境屬性的唯一證明。將綠電消費作為評價、認證和標識綠色產品的重要依據和內容,鼓勵全社會優先使用綠色能源和采購綠色產品服務,鼓勵具備條件的企業形成低碳零碳的能源消費模式。2022年北京冬奧會、2023年杭州亞運會均實現100%使用綠色電力。

促進終端用能電氣化低碳化。工業領域以生產加熱、烘幹、蒸汽供應等環節為重點,實施高溫熱泵、電加熱等電能替代,推動化工、冶金領域可再生能源製氫示範應用。建築領域廣泛使用太陽能熱水器、電炊事等,積極推進北方地區清潔取暖,推動以電力、天然氣、生物質、地熱、工業餘熱等清潔低碳能源替代燃煤供暖,2023年北方地區清潔取暖率近80%。交通運輸領域大力推廣新能源汽車,提升鐵路電氣化水平,推行船舶、飛機靠港使用岸電。截至2023年底,中國新能源汽車保有量超過2040萬輛,全國鐵路電氣化比例達73.8%。全社會終端用能電氣化率達28%,十年來電氣化水平提升約7個百分點。(見專欄3)

踐行綠色低碳生活方式。節能降碳是一場貫穿整個社會的全民行動。中國積極倡導綠色低碳生活理念,深入開展綠色生活創建行動,推動全民持續提升節約意識。加大綠色低碳產品推廣力度,組織開展全國生態日、全國節能宣傳周、全國低碳日、世界環境日等主題宣傳活動,全麵普及節能理念和節能知識。鼓勵公眾綠色出行,優先選擇公共交通、自行車和步行等綠色出行方式。組織109個城市開展綠色出行創建行動,其中考核達標城市97個,綠色出行比例達到70%以上。

三、加快構建能源供給新體係

中國立足基本國情和發展階段,把握好新能源和傳統能源協調平衡,在保障能源可靠供應的同時推動能源轉型。大力提升非化石能源的可靠替代能力,發揮化石能源支撐調節作用,加快構建多元清潔、安全韌性的能源供給新體係。

(一)推動非化石能源高質量發展

加快發展非化石能源是加強生態文明建設、推動經濟社會綠色低碳發展、積極穩妥推進碳達峰碳中和的必然要求,是發展綠色生產力的必由之路。

推動風電、光伏發電躍升發展。中國風能、太陽能資源豐富,風電、光伏發電成為清潔能源的主力軍。有序推進大型風電光伏基地建設,以庫布其、烏蘭布和、騰格裏、巴丹吉林沙漠為重點,規劃建設4.5億千瓦大型風電光伏基地項目。推進海上風電規模化集群化發展,累計裝機規模達3728萬千瓦。積極推進分布式新能源發展,開展“千鄉萬村馭風行動”“千家萬戶沐光行動”,推廣農光互補、漁光互補、牧光互補等“光伏+農業”新模式,打開了農村新能源發展的廣闊空間。截至2023年底,中國風電、光伏發電累計裝機容量分別達4.41億千瓦、6.09億千瓦,合計較10年前增長了10倍。其中,分布式光伏發電累計裝機容量超過2.5億千瓦,占光伏發電總裝機容量40%以上。(見圖1)(見專欄4)

因地製宜開發水電。科學統籌水電開發和生態保護,有序推進大型水電基地建設和大型水電站升級改造。截至2023年底,常規水電裝機容量達3.7億千瓦。穩步推進小水電綠色改造和現代化提升,截至2023年底,近4000座小水電完成改造升級,生態綜合效益顯著提升。(見專欄5)

積極安全有序發展核電。核電是優質高效的清潔能源。中國始終將核安全作為核電發展的生命線,堅持采用最先進的技術、最嚴格的標準發展核電,在運核電機組長期保持安全穩定運行。沿海核電項目建設有序推進,代表“中國名片”的自主三代核電技術“華龍一號”首批機組陸續投運,“國和一號”示範工程正在建設,全球首座第四代核電技術商業電站高溫氣冷堆示範工程建成投運。核能清潔供暖、供熱等綜合利用取得突破,核能應用領域進一步拓展。截至2023年底,在運核電裝機容量5691萬千瓦,是2013年底的3.9倍;在運在建總裝機容量10033萬千瓦。

推動生物質能、地熱能和海洋能發展。因地製宜推進生物質能多元化開發利用,穩步發展農林生物質發電、沼氣發電和城鎮生活垃圾焚燒發電,截至2023年底,生物質發電累計裝機容量4414萬千瓦。因地製宜推廣生物質能清潔取暖,利用畜禽養殖廢棄物等發展生物天然氣。有序推廣應用生物燃料乙醇、生物柴油等清潔液體燃料。中深層地熱開發取得新突破,建成一批以地熱能為主的集中供暖項目。海洋能規模化利用取得積極進展。

(二)促進傳統能源和新能源協同發展

傳統能源和新能源是互補、替代關係,大力發展新能源的同時,也要發揮好傳統能源支撐和兜底保障作用,推動新能源和傳統能源協同發展。

推動煤炭清潔高效開發利用。建立煤礦綠色發展長效機製,建設安全智能綠色現代化煤礦,實施礦區綜合治理和生態環境修複,生態環境質量持續提升。十年來,全國原煤入洗率、礦井水綜合利用率、土地複墾率均提高10個百分點以上。加強煤礦瓦斯綜合治理和安全利用,瓦斯抽采利用對安全生產、資源利用、生態環保的綜合效益不 斷顯現。十年來,累計淘汰煤電落後產能超過1億千瓦。積極推進煤電機組節能降碳改造、靈活性改造、供熱改造“三改聯動”,截至2023年底,95%以上煤電機組實現了超低排放,50%以上煤電機組具備深度調峰能力,電力行業汙染物排放量減少超過90%。(見圖2)

推動油氣綠色轉型發展。原油年產量穩定在2億噸左右,天然氣年產量連續七年增長超百億立方米。推動綠色油氣田建設,大力推進碳捕集、利用與封存(CCUS)技術,建設“近零”排放油氣田示範區。推進石油煉化產業轉型升級,加強可再生能源製氫、二氧化碳加氫製備化工產品等研發應用。科學規劃、整體有序推進成品油質量升級工作,分階段實現從國Ⅲ到國Ⅵ的“三連升”,成品油質量達到世界先進水平,用不到10年的時間走完了發達國家近30年的成品油質量升級之路。(見專欄6)

推動傳統能源和新能源協同發展。推動傳統能源產業向綜合能源係統轉型,在資源富集地穩步實施風光水(儲)一體化、風光火(儲)一體化建設。在煤礦工業場地、采煤沉陷區、電廠閑置空地、油氣礦區等區域建設新能源發電項目,通過開發海上風電為油氣平台提供綠色電力,為傳統能源生產開發、加工轉換提供清潔用能。探索氫能管道輸送,在傳統加油站、加氣站建設油氣電氫一體化綜合交通能源服務站。(見專欄7)

(三)提升能源係統韌性

隨著新能源大規模發展和電力負荷特性變化,能源電力係統運行麵臨更多不確定性,亟須增強係統靈活調節能力,不斷提升能源係統安全運行和抵禦風險能力。

加強能源管網互聯互通。為加強資源優化配置,中國加快建設橫跨東西、縱貫南北、覆蓋全國的能源網絡基礎設施,提升能源大範圍遠距離輸送能力。形成“西電東送”北、中、南三大通道的跨省跨區輸電格局,輸電能力約3億千瓦,建成20條特高壓直流輸電通道。不斷完善區域電網主網架,形成以若幹區域電網為主體、區域間有效互聯的電網格局。基本形成油氣“全國一張網”,油氣資源優化配置和互濟互保水平顯著提升。截至2023年底,全國長輸油氣管網總裏程約19萬公裏,其中原油管道3.3萬公裏、成品油管道3.3萬公裏、天然氣管道12.4萬公裏。(見專欄8)

提升能源儲備應急能力。進一步健全以企業儲備為主體、政府儲備為補充、產品儲備與產能儲備有機結合的煤炭儲備體係。逐步形成政府儲備與企業儲備相結合、戰略儲備與商業儲備並舉的石油儲備體係。加快構建地方政府、供氣企業、管輸企業、城鎮燃氣企業各負其責的多層次天然氣儲氣調峰體係。十年來,中國天然氣儲氣能力實現翻番式增長。加強能源應急能力建設,建立預測預警機製,製定應急預案,完善演練製度和應急調度機製,增強對各類突發事件的防範能力。

提升能源係統調節能力。深入實施煤電機組靈活性改造,合理布局天然氣調峰電站,加快抽水蓄能電站建設,推進新型儲能多元化發展。截至2023年底,具備靈活調節能力的火電裝機容量近7億千瓦,抽水蓄能裝機容量5094萬千瓦,新型儲能規模3139萬千瓦/6687萬千瓦時、平均儲能時長2.1小時。強化網間互補互濟能力,挖掘可調節負荷、車網互動等需求側響應能力。(見專欄9)

四、大力發展能源新質生產力

隨著全球能源綠色低碳轉型快速推進,“技術就是資源”的趨勢愈加明顯。科技創新是加快能源轉型、發展能源新質生產力的核心要素。中國深入實施創新驅動發展戰略,圍繞鞏固延伸優勢產業、改造提升傳統產業、加快培育未來產業,推進能源產業鏈創新鏈協同發展,不斷提升能源含“新”量。

(一)健全能源科技創新體係

堅持創新是第一動力,加強能源科技創新頂層設計和統籌布局,加快構建以企業為主體、市場為導向、產學研用深度融合的協同創新體係。

加強能源科技協同創新。圍繞核電、油氣等國家重大專項,先進可再生能源技術、儲能和智能電網、氫能、煤炭清潔高效利用等重點研發計劃,製定實施能源科技創新規劃,強化科技創新頂層設計。建立健全能源領域全國重點實驗室、國家工程研究中心、國家能源局研發創新平台,依托重大能源工程推進科技創新和成果轉化,健全央地、政企、校企、院所等協同聯動的能源重大技術裝備攻關示範新模式。

激發創新主體活力。強化能源企業科技創新主體地位,推動龍頭企業牽頭組建創新聯合體,打造原創技術策源地和現代產業鏈鏈長。實行能源領域重大科技項目“揭榜掛帥”“賽馬”等製度,有效激發研發主體創新活力。完善能源技術裝備首台(套)支持政策,推進重大技術裝備示範應用。支持創新型企業成長為創新發源地,完善扶持政策和公共服務體係,促進企業創新創業潛能充分釋放。

(二)加快能源轉型科技創新

瞄準世界能源科技前沿,聚焦能源關鍵領域和重大需求,加強科技攻關,大力發展新能源技術及產業,推動傳統能源產業綠色轉型發展。

大力發展綠色能源技術。建成完備的風電、光伏全產業鏈研發設計和集成製造體係,高效晶體矽、鈣鈦礦等光伏電池技術轉換效率多次刷新世界紀錄,量產先進晶體矽光伏電池轉換效率超過25%。陸上風電機組最大單機容量突破10兆瓦,單機18兆瓦的海上風電機組順利下線。水電設計、施工、設備製造全產業鏈體係全球領先,世界最大單機容量100萬千瓦水電機組已在白鶴灘水電站投運。全麵掌握“華龍一號”“國和一號”等大型三代壓水堆和高溫氣冷堆第四代核電技術,“玲龍一號”小型壓水堆示範工程開工建設。智能電網技術處於世界前列,建成柔性直流輸電等標誌性工程。新型儲能和氫能技術加快發展。(見專欄10)

提升傳統能源清潔高效利用水平。煤電行業推廣應用超(超)臨界燃煤發電、深度調峰技術等,環保和能效指標達到世界先進水平。油氣領域二氧化碳驅油、水平鑽井和頁岩氣開發等先進油氣勘探開采技術實現產業化應用,深海油氣勘探開發技術取得顯著進步,全球首座十萬噸級深水半潛式生產儲油平台“深海一號”投運,推動油氣行業綠色轉型升級。

(三)打造能源產業升級新增長點

大力推進數字技術與能源產業深度融合,催生新技術、新業態、新模式,為能源產業基礎高級化和產業鏈現代化插上騰飛的“翅膀”。

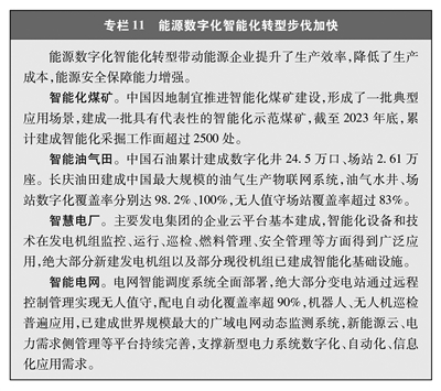
以數字化智能化技術推動能源產業轉型升級。加快推動能源基礎設施數字化智能化升級,大力推進智慧電廠、智能油氣田、智能化煤礦建設,提升企業決策智能化水平、經營效益和服務質量。加快建設新型電力係統,源網荷儲全鏈條各類主體信息共享,實現全景可感知、全局可控製、主配電網有效協同、各類電源實時調控,提升電力資源配置效率和係統安全運行水平。終端用能環節加快構建數字能源生態,建設智慧能源城市、智能社區(園區),提高用能係統協同調控及智能化水平,催生智慧用能新模式,以數字經濟助推綠色消費升級。(見專欄11)

培育能源新業態新模式。優化整合電源側、電網側、負荷側資源,構建源網荷儲高度融合、協同互動的供給新形態。結合工業、交通、建築等典型應用場景,因地製宜建設智能微電網,促進新能源就地消納。推進虛擬電廠建設,提升電力係統調節能力。推廣天然氣冷熱電三聯供、地熱、分布式新能源、新型儲能、餘熱利用等綜合能源服務新模式,提高能源綜合利用效率。(見專欄12)

五、推進能源治理現代化

能源高質量發展需要大力推進能源治理現代化,加快形成與之相適應的新型生產關係。中國通過深化改革、完善政策、規劃引領、法治保障等多種手段,充分發揮市場在資源配置中的決定性作用,更好發揮政府作用,為能源綠色低碳轉型營造良好的發展環境。

(一)構建公平開放、有效競爭的能源市場

深入推進能源市場化改革,加快構建有效競爭的市場結構和市場體係,完善主要由市場決定能源價格的機製,強化統一大市場建設,打通能源市場“梗阻”,推動市場高效暢通運行,為各類經營主體營造穩定公平透明可預期的良好環境。

持續深化能源市場化改革。電網統購統銷局麵基本打破,發電和售電環節全麵引入市場競爭,配電環節引入社會資本投資,綜合能源服務商、虛擬電廠、新型儲能企業等新型主體蓬勃發展。民營企業成為新能源產業的主要力量,中國風電整機製造企業中民營企業約占60%,光伏設備製造企業絕大部分是民營企業。油氣體製改革不斷深化,組建國家管網公司,逐步形成上遊油氣資源多主體多渠道供應、中間統一管網高效集輸、下遊銷售市場充分競爭的市場格局。(見圖3)

建設全國統一的能源市場。加快建設全國統一電力市場體係,省、區域、省間交易高效協同,中長期、現貨、輔助服務交易有機銜接。組建電力交易中心、石油天然氣交易中心和煤炭交易中心,搭建公開透明、功能完善的能源交易平台。全國市場化交易電量占全社會用電量比重由2016年的17%提高到2023年的61.4%,2023年風電光伏市場化交易電量占風電光伏總發電量的47%,有力促進了電力資源的優化配置和可再生能源的高效利用。(見專欄13)

完善能源價格形成機製。深化能源價格市場化改革,有序推動各類電源參與市場,不斷完善新能源上網電價政策體係,全麵放開工商業銷售電價。建立煤電容量電價機製,推動煤電由基礎性電源向支撐性調節性電源轉變。出台係列促進節能減排的高耗能行業階梯電價政策,完善分時電價政策,引導用戶削峰填穀、錯峰用電。構建起以“準許成本+合理收益”為核心、激勵約束並重的自然壟斷環節價格監管體係。健全靈活反映國際市場原油價格和國內供需形勢變化的成品油價格形成機製。有序推進天然氣門站價格市場化改革。煤炭中長期合同製度和市場價格形成機製不斷完善。

(二)加強政府引導和服務

加快推進政府職能轉變,發揮國家發展規劃的戰略導向作用,加強財稅、投融資等宏觀政策協調配合,加強市場監管, 優化公共服務,確保在能源轉型中實現效率和公平有機統一。

強化規劃引領。實施能源生產和消費革命戰略,製定能源發展中長期規劃、五年規劃以及可再生能源發展等係列專項規劃,對能源綠色低碳發展進行總體部署,發揮規劃對能源轉型、重大能源項目布局、公共資源配置、社會資本投向的導向作用。加強能源與生態環保、國土空間等領域規劃銜接,強化綠色低碳轉型的要素保障。

加強政策支持。適應綠色低碳轉型需要,健全清潔能源相關標準體係。製定綠色低碳轉型產業指導目錄,根據目錄製定完善產業支持政策。加大中央預算內投資、地方政府專項債券、國家綠色發展基金等對清潔低碳能源項目支持力度。構建綠色金融體係,引導金融機構在市場化法治化原則下加大綠色貸款投放,支持企業發行綠色債券。優化清潔低碳能源項目核準和備案流程,簡化分布式能源投資項目管理程序。(見專欄14)

提升監管效能。健全能源領域自然壟斷環節監管製度,推動電網、油氣管網設施向第三方無歧視公平開放。持續對市場交易、價格機製、信息披露等加強監管,及時糾正擾亂市場秩序行為,確保市場規則有效執行。加強能源重大規劃、政策、項目落實情況監管,加大可再生能源消納保障、調節性電源建設運營、農村電網鞏固提升等方麵監管力度。創新能源監管方式,建立以信用為基礎的新型監管機製,推廣“互聯網+”監管。建立健全大電網安全風險管控、電力應急、大壩安全、網絡安全風險管控等電力安全監管體係,確保電力係統安全穩定運行和電力可靠供應。

(三)加強能源轉型法治保障

堅持科學立法、嚴格執法、公正司法,發揮法治固根本、穩預期、利長遠的保障作用,提升能源治理法治化水平。

健全法律製度體係。中國建立了以節約能源法、可再生能源法為基礎,以清潔生產促進法、循環經濟促進法、碳排放權交易管理暫行條例等為重要支撐的能源轉型法律製度體係。推進生態環境法典編纂,加快製定能源法,修訂可再生能源法、電力法,進一步健全促進綠色生產和消費的法規製度體係,強化節約用能、提升非化石能源發展目標、優先使用可再生能源、促進綠色能源消費等激勵約束製度。

提升依法行政水平。深入推進法治政府建設,將法治貫穿於能源戰略、規劃、政策、標準的製定實施和監督管理全過程。在能源領域全麵推行行政執法公示製度、全過程記錄製度、重大執法決定法製審核製度,健全行政裁量權基準製度,嚴格規範公正文明執法。深化行政複議製度改革,優化行政複議受理程序、證據規則、審理模式,依法保障企業和人民群眾在能源生產和消費活動中的合法權益。深入開展能源法治宣傳教育,全麵落實“誰執法誰普法”普法責任製,促進全社會自覺履行綠色消費義務。

加強能源司法服務。全方位完善能源高質量發展的司法服務舉措,以公正司法推動實現碳達峰碳中和目標。最高人民法院設立環境資源審判庭,全國共有2800個環境資源專門審判機構、組織,專門審理與生態文明法治建設相關的案件。發布相關司法解釋和指導意見,明確法院在審理能源轉型相關案件中的法律適用和裁判規則指引。

六、助力構建人類命運共同體

維護能源安全、應對氣候變化,是全球麵對的共同挑戰,加快能源綠色低碳發展是全球共同機遇。中國在持續推進自身能源轉型的同時,積極做全球能源轉型的推動者、貢獻者,堅持共商共建共享,與各國共謀全球能源可持續發展,為推動建立公平公正、均衡普惠的全球能源治理體係貢獻中國力量。

(一)中國為全球綠色發展提供新動能

中國積極踐行綠色發展理念,堅定不移推進發展方式轉變,廣泛開展能源國際合作,為全球綠色發展注入“中國動力”。

中國能源綠色發展成為全球能源轉型的引擎。2013年以來,中國可再生能源新增裝機年均占全世界可再生能源新增裝機的40%以上,2023年新增裝機占全世界新增裝機的一半以上。國際能源署(IEA)發布的《2023年可再生能源》報告指出,中國是全球可再生能源領域的領跑者,也是全球可再生能源快速大規模增長的主要驅動力。2014年至2023年,全球非化石能源消費占比從13.6%增長至18.5%,其中,中國非化石能源消費增量的貢獻率為45.2%。(見圖4)

中國新能源產業為全球提供綠色動力。中國依托持續的技術創新、完善的產業鏈供應鏈體係、充分的市場競爭、超大規模的市場優勢實現了新能源產業快速發展,豐富了全球供給、緩解了全球通脹壓力,為世界各國共同應對氣候變化、增進人類福祉作出了貢獻。中國生產的光伏組件和風電裝備為可再生能源在越來越多國家廣泛經濟利用創造了條件。國際可再生能源署報告指出,過去10年間,全球風電和光伏發電項目平均度電成本分別累計下降超過了60%和80%,這其中很大一部分歸功於中國的貢獻。

中國擴大開放為深化清潔能源國際合作創造新機遇。中國持續打造市場化、法治化、國際化一流營商環境,積極促進能源貿易和投資自由化便利化,為外資企業共享中國能源轉型紅利提供機遇。全麵實行準入前國民待遇加負麵清單管理製度,除核電站以外的能源領域外商投資準入已全麵放開。出台鼓勵外商投資產業目錄,加大對清潔能源等領域外商投資的政策支持力度。通用電氣、碧辟、西門子等跨國公司在中國能源投資規模穩步增加,法國電力集團海上風電項目、上海特斯拉電動汽車製造項目、南京LG新能源電池項目等外資項目相繼在中國落地。

(二)推動共建“一帶一路”綠色能源合作

中國堅持共商共建共享原則,秉持開放、綠色、廉潔理念,以高標準、可持續、惠民生為目標,同各國在共建“一帶一路”框架下持續深化能源轉型合作,將“綠色”打造為“一帶一路”能源合作底色,共同實現可持續發展。

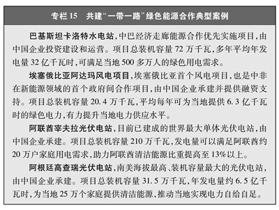
持續推動“一帶一路”綠色能源合作。中國發布《關於推進共建“一帶一路”綠色發展的意見》等政策文件,與共建“一帶一路”國家積極拓展綠色能源領域合作。2021年,中國宣布不再新建境外煤電項目,綠色低碳能源已成為中國在共建國家能源合作重點。中國與100多個國家和地區開展綠色能源項目合作,一大批標誌性能源項目和惠民生的“小而美”項目落地生根,有效解決了所在國用電難、用電貴等問題,為所在國提供了清潔、安全、可靠的能源供應方案。(見專欄15)

共同打造高水平能源合作平台。中國倡導建立“一帶一路”能源合作夥伴關係,成員國已達到33個,覆蓋亞洲、非洲等六大洲。推動中國—東盟、中國—阿盟、中國—非盟、中國—中東歐、中國—中亞和亞太經濟合作組織(APEC)可持續能源中心等6大區域能源合作平台落地見效。成立上海合作組織能源部長會議機製。聚焦能源安全、能源轉型、能源可及和能源可持續發展議題,為全球能源治理變革貢獻中國方案。

(三)共同促進全球能源可持續發展

近年來,國際形勢趨於複雜,各種形式的綠色壁壘增多,維護全球能源產業鏈供應鏈穩定和開放條件下的能源安全困難增大。麵對新情況新變化,中國作為負責任的發展中大國,願同世界各國共同完善清潔能源產業鏈供應鏈,共享知識和經驗,攜手推進能源綠色低碳轉型,為全球能源可持續發展、構建人類命運共同體作出不懈努力。

——共同深化能源轉型務實合作。中國堅持開放合作、互利共贏,積極推動落實全球發展倡議。中國致力於推動完善能源領域雙多邊合作機製,加強能源轉型政策和經驗交流,促進綠色低碳技術合作和能力建設,以綠色能源點亮美麗世界。中國反對泛化國家安全,以各種名目限製正常的國際發展合作。中國願與國際社會一道,麵向更廣闊的領域,共同探索造福人類的新型能源,共創可持續的能源未來。

——共同維護全球能源產業鏈供應鏈穩定暢通。中國始終堅持真正的多邊主義,反對任何形式的單邊主義、貿易保護主義,反對各種形式的“脫鉤斷鏈”“小院高牆”,致力於維護全球能源產業鏈供應鏈穩定暢通。中國願與各國加強對話溝通,共同促進貿易和投資自由化便利化,共同構築安全穩定、暢通高效、開放包容、互利共贏的全球能源產業鏈供應鏈體係。大國更應著眼於地球和人類的未來,以負責任的態度保障全球能源安全、促進綠色發展、維護市場秩序,彰顯大國責任與擔當。

——共同提升全球能源可及性。消除貧困是國際社會的共同責任,保障電力等能源供應是欠發達地區消除貧困、減少差距的基礎條件。中國實施了人類曆史上規模最大、力度最強、惠及人口最多的脫貧攻堅,徹底消除了絕對貧困。中國願與各國一道采取實際行動,落實聯合國2030年可持續發展議程,幫助欠發達國家和地區提升能源供應保障能力,支持有關國家推廣應用可再生能源等清潔電力,實現“確保人人獲得負擔得起、可靠和可持續的現代能源”發展目標。

——共同應對全球氣候變化挑戰。地球是人類賴以生存的家園,氣候變化是各國麵臨的共同挑戰。中國堅定實施積極應對氣候變化國家戰略,宣示了碳達峰碳中和目標,用實際行動為全球應對氣候變化作出貢獻。中國將攜手各國堅持公平、共同但有區別的責任和各自能力原則,落實《巴黎協定》目標任務,構建公平合理、合作共贏的全球氣候治理體係。發達國家應當為發展中國家提供部署可再生能源的資金、技術、能力建設支持,幫助廣大發展中國家應對能源供應安全和綠色低碳轉型雙重挑戰,共同邁向更加綠色、包容、可持續的未來。

結束語

回首十年,中國堅定不移走綠色低碳的能源轉型之路,取得了顯著成效。但是,能源轉型是一場廣泛而深刻的經濟社會係統性變革,是一項長期的戰略性任務,需要在能源安全新戰略的指引下穩中求進、久久為功。

中國製定了中長期發展規劃,到2035年,中國將基本實現社會主義現代化,能源綠色生產和消費方式廣泛形成,非化石能源加速向主體能源邁進,新型電力係統為能源轉型提供堅強支撐,美麗中國目標基本實現。 本世紀中葉,中國將全麵建成社會主義現代化強國,清潔低碳、安全高效的新型能源體係全麵建成,能源利用效率達到世界先進水平,非化石能源成為主體能源,支撐2060年前實現碳中和目標。

地球是人類共同家園,一個天更藍、山更綠、水更清的清潔美麗世界是地球村民共同的期盼。應對氣候變化挑戰,實現能源的可持續利用,需要加快全球能源轉型步伐,這場綠色革命關乎每個人的福祉,關乎子孫後代,各國應攜起手來,共同嗬護好人類賴以生存的地球家園。

中國尊重自然、順應自然、保護自然,始終秉持構建人類命運共同體理念,加快能源綠色低碳發展,推動建立公平公正、均衡普惠的全球能源治理體係。中國願與國際社會一道,共商能源合作大計,共同應對全球氣候變化,共同推進人與自然和諧共生,共建清潔美麗地球家園。

(新華社北京8月29日電)